‘PANCDR’, 세포주 데이터 학습 모델의 한계 극복…개인 맞춤형 치료 기대
기존 대비 예측 성능 34% 향상…뇌종양 환자 데이터로 정확도·신뢰도 검증
인공지능(AI)을 활용한 신약 개발은 신약 후보군을 신속히 발굴함으로써 시간을 단축하고 임상 성공 확률을 높일 수 있다는 장점이 있어 최근 활발히 시도되고 있다. 이러한 가운데 AI 모델을 활용해 암환자의 약물 반응을 예측하는 기술이 국내 연구진에 의해 개발돼 개개인의 특성을 고려한 맞춤형 치료에 한 발짝 다가설 수 있게 됐다.
광주과학기술원(GIST, 총장 임기철)은 AI대학원 이현주 교수 연구팀이 사람의 유전자 발현 정보와 약물 그래프 정보를 기반으로 암환자의 약물 반응을 예측하는 인공지능 모델을 개발했다고 밝혔다.
연구팀이 개발한 인공지능 알고리즘은 세포주 데이터로 학습한 모델을 통해 암환자의 약물 반응성을 높은 정확도로 예측할 수 있어 적합한 후보 약물 추천에 의한 ‘환자 맞춤형 치료’에 기여할 것으로 기대한다.
동일한 유형의 암 환자에 같은 약물을 사용하더라도 개인의 유전적 특성이나 암세포의 돌연변이에 따라 약물의 반응이 달라질 수 있다. 각 개인에게 맞는 약물을 찾기 위해서는 정확한 약물 반응 예측이 중요하기 때문에 최근에는 머신러닝이나 딥러닝 같은 인공지능 기법을 사용해 약물의 반응을 예측하려는 연구가 활발히 진행되고 있다.
대부분의 약물 반응 예측 연구에서는 약물 반응 정보가 존재하는 환자 데이터의 수가 부족하여 데이터가 충분히 많은 세포주 데이터로 모델을 학습시킨다. 그러나 세포주 데이터는 면역계, 혈관계 등이 존재하지 않다는 점에서 환자 데이터의 유전자 발현량 정보와는 큰 차이가 있다. 따라서 세포주 데이터로 학습시킨 모델을 환자 데이터에 적용했을 때 정확성이 낮아지는 한계가 있다.
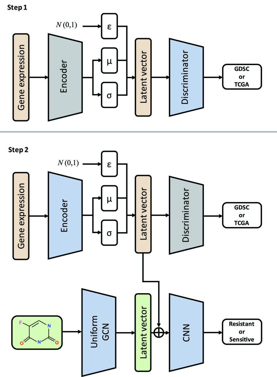
연구팀은 적대적 생성 신경망(GAN)을 활용해 인공지능 모델에서 세포주 데이터와 환자 데이터 상호 간 표현(representation)의 차이를 줄임으로써 세포주 데이터로 학습하더라도 환자 데이터에서도 정확한 약물 반응을 예측할 수 있도록 한 모델 ‘PANCDR(Precision medicine prediction using an Adversarial Network for Cancer Drug Response)’을 개발했다.
연구팀이 개발한 ‘PANCDR’ 모델은 판별자(discriminator)와 약물 반응 예측 모델을 번갈아 가며 학습시키는데, 1단계에서는 가우시안 인코더(Gaussian encoder)가 인코딩한 잠재 벡터(latent vector)가 세포주의 유전자 발현 데이터에서 온 것인지 환자의 유전자 발현 데이터에서 온 것인지 구분하는 판별자를 학습시킨다.
2단계에서는 반대로 판별자가 어느 데이터에서 온 것인지 구분하지 못하도록 약물 반응 예측 모델을 학습시킨다. 이때 환자의 데이터는 유전자 발현 데이터만 있고 약물 반응성이 없는 대규모의 데이터를 활용하였다. ‘PANCDR’ 모델(AUC 0.7106)은 환자 데이터에서 기존의 약물 반응 예측 모델(AUC 0.5273)보다 34% 이상 뛰어난 예측 성능을 보였다.
연구팀은 ‘PANCDR’ 모델을 서울대병원 연구팀(박성혜 교수)의 소아 뇌종양 환자 데이터에 적용하여 반응성이 가장 높게 예측된 상위 5개의 약물을 선정했다. 그리고 이에 관한 기존 연구를 조사한 결과, 5개 약물 모두 뇌종양과 관련되어 있음을 확인하여 ‘PANCDR’ 모델의 정확도와 신뢰도를 검증하였다.
이현주 교수는 “이번 연구 성과를 통해 세포주 데이터로 약물 반응 모델을 학습하더라도 환자 데이터에서 높은 정확도로 예측하는 것이 가능하다”며 “향후 개인 맞춤 치료를 위한 정확한 약물 반응 예측을 제공할 것으로 기대된다”고 말했다.
GIST AI대학원 이현주 교수가 지도하고 김주연 연구원이 수행한 이번 연구는 서울대학교 의과대학 병리학교실 박성혜 교수와의 공동연구로, 정보통신기획평가원(IITP)의 지원을 받았으며 생명정보학 분야 국제학술지 ‘Briefings in Bioinformatics’에 2024년 3월 14일 게재됐다.
AI포스트(AIPOST) 윤영주 기자 aipostkorea@naver.com

